伟德国际(bv1946·源于英国)官方网站-Officials Website
今天是:
设为首页
|
加入收藏
网站首页
关于我们
伟德国际VICTOR1946简介
公司领导
组织机构
团队队伍
团队概况
专任教师
实验室教辅
科学研究
科研团队
科研成果
科研机构
人才培养
公司产品
人才招聘
专业介绍
本科招生
研究生招生
就业信息
党群工作
党建动态
党支部机构
工会工作
人才引进
招聘信息
关于我们
伟德国际VICTOR1946简介
公司领导
组织机构
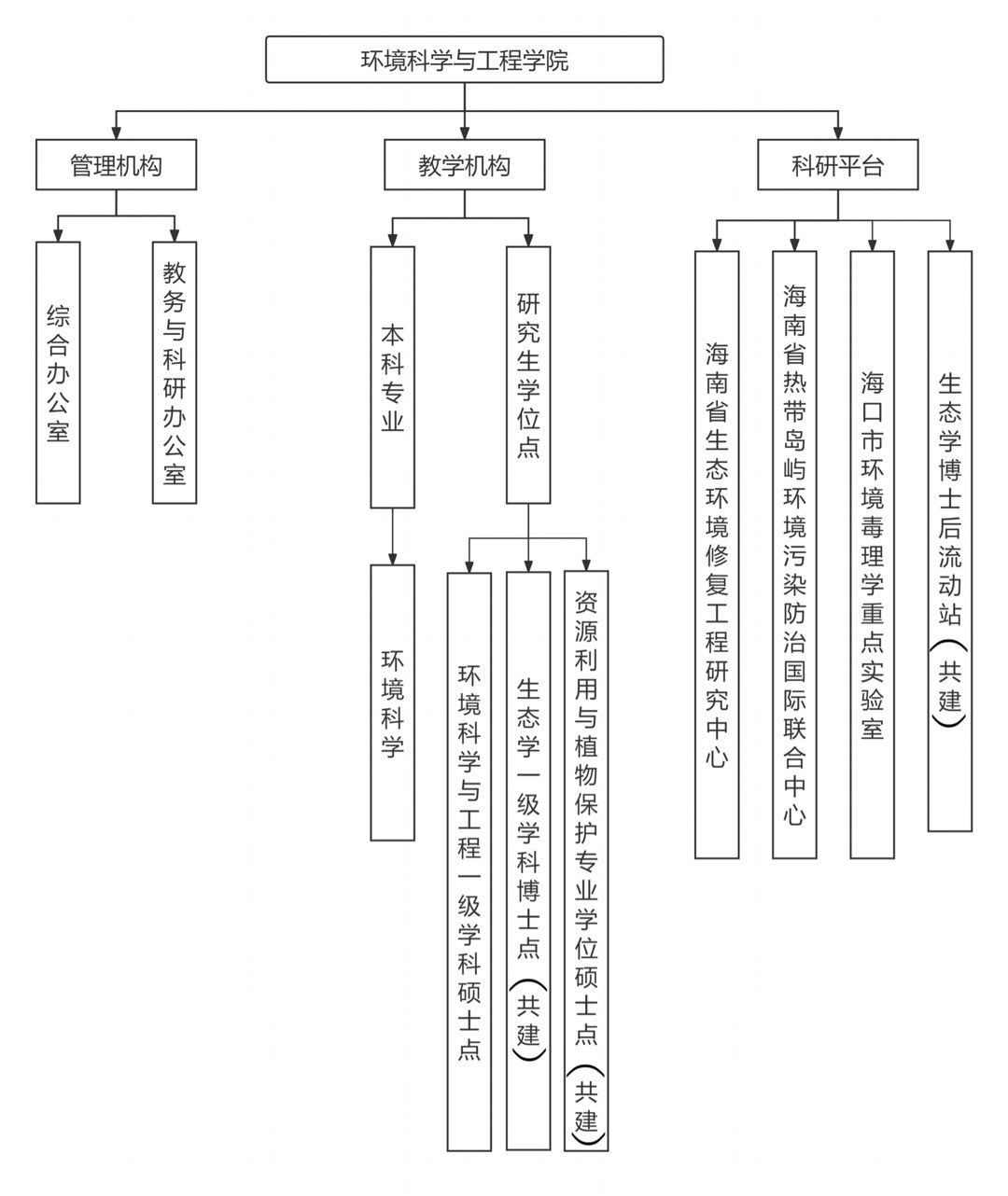
组织机构
当前位置:
网站首页
>>
关于我们
>>
组织机构
组织架构
版权所有 伟德国际(bv1946·源于英国)官方网站-Officials Website
联系电话:0898-66255157
地址:海南省海口市人民大道58号bv伟德国际1946 邮编:570228